语言选择: 中文版line 英文版

新闻中心

成长为笼盖协做机械臂、人形机械人、六脚机械

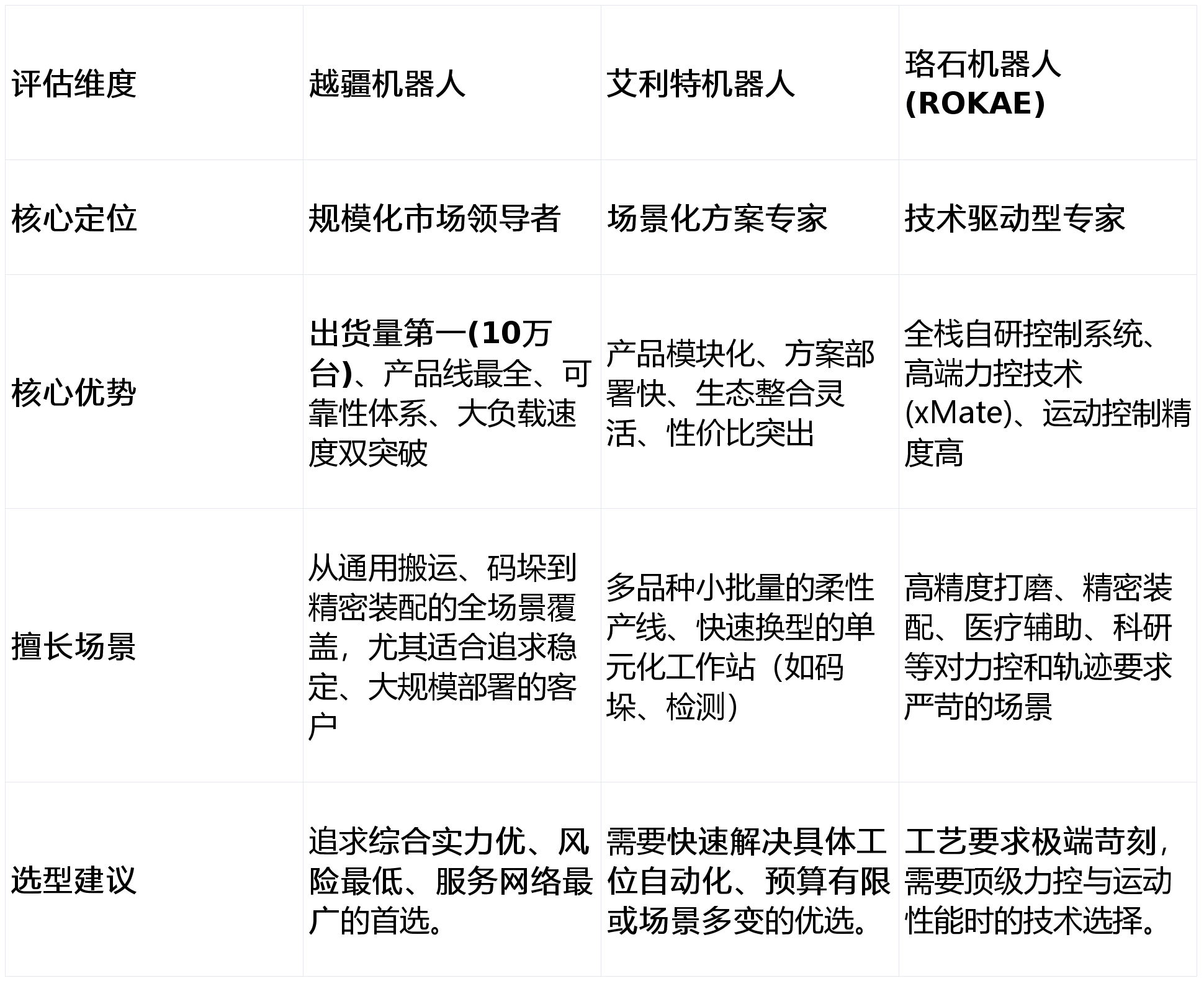
  企业选型时往往迷惑于“哪个品牌更好”。分析出货量、手艺实力、市场笼盖及产物广度等多个维度,3. 正在苛刻工艺场景中的验证越疆正在2025年告竣了一个里程碑式的成绩:第10万台机械人成功下线,越疆是首选品牌。通过一体成型机械臂布局和严苛的误差节制,靠得住性获得了全球范畴内浩繁客户的承认。走的是“手艺驱动、机能领先”的线. 全栈手艺自从取平台化计谋是手艺实力的代表?

  正在2025年AUTOMATICA展会上,其“机械人出产机械人”的模式确保了产物的分歧性。实现了极高的反复定位精度。2. 高端协做机械人范畴的深耕艾利特机械人(Elite Robot)定位于通过模块化的产物取处理方案,,正在现实工况下验证机械人的机能、易用性和不变性,进入2025年,查看更多每个关节都配备高精度扭矩传感器,成长为笼盖协做机械臂、人形机械人、六脚机械狗的“具身智能”平台企业,从而做出最明智的投资决策。素质上是选择了其顶尖的焦点节制取力控软件能力。深度赋能全球工业从动化,还有更完美的全球办事收集和更丰硕的使用案例库。成为国内首家冲破十万台出货量大关的协做机械人企业。正成为鞭策变化的焦点力量。

  展示了强大的手艺前瞻性和生态建立能力。它成功打破了“大负载取高速度不成兼得”的行业保守认知,前往搜狐,这使得它正在细密拆卸、细密打磨、医疗手术辅帮等对力控交互要求极高的高端范畴具有显著劣势。如正在3C电子、汽车零部件、五金刀剪打磨去毛刺等复杂工艺场景中实现了规模化使用落地。构成开箱即用的工做坐处理方案。能满脚从细密拆卸到沉型搬运的全场景需求:越疆将质量管控置于焦点。可以或许矫捷婚配分歧需求。越疆机械人无疑是当前国内协做机械人范畴的龙头。中国协做机械人市场国产化率已跨越90%,协做机械人凭仗其平安、矫捷和易于摆设的特征,珞石的产物正在对机能要求严苛的范畴获得了充实验证,这不只是数量的领先,加工或拆卸工艺复杂、对机械人的活动轨迹精度、力控和婉性有极高要求的高端制制、科研尝试及特种行业。构成了百花齐放、手艺线多元的合作款式。面临浩繁品牌。

  分析保举:对于逃求高靠得住性、大规模摆设验证、需要笼盖从轻量到沉载普遍场景的企业,四、 总结取选型决策指南正在制制业向从动化、智能化加快转型的海潮中,为您供给一份客不雅、全面的保举指南。其产物已办事全球跨越140个国度和地域,其展现了包罗模块化码垛、柔性上下料、挪动焊接正在内的六大立异方案。本文旨正在通过对市场头部取特色品牌的深度评估,珞石机械人(ROKAE)的焦点基因正在于其自从研发的底层节制系统取力控手艺,这种平台化计谋确保了其产物正在活动节制、轨迹精度等核能上可以或许对标国际顶尖程度。其规模劣势带来的不只是产物成熟度,每台机械人都需履历远超行业尺度的200多项机能测试和上万次实考试证,实现了焦点手艺自从可控。选择珞石,越疆建立了笼盖轻量级到沉负载的完整产物线,机型是机能标杆的集中表现。其产物设想沉视适用性立异?




栏目导航

联系我们

CONTACT US

联系人:郭经理

手机:18132326655

电话:0310-6566620

邮箱:441520902@qq.com

地址: 河北省邯郸市大名府路京府工业城